Battery Charger Using Nte 123 Ckt. Diagram : Can I Charge A Nimh Battery Without A Charger Quora : 12v 24v converter 10v circuit ic using lm7812 voltage battery current regulator diagram circuitdiagram change reduction ckt duplicate policy privacy.

Supply power 3v arduino modules circuit simple diagram adjustable 0v 15v 1a. How to make automatic battery charger? Have you ever tried to design a battery charger that … 3.3v power supply for arduino modules | circuit diagram www.circuitdiagram.org. 12v 24v converter 10v circuit ic using lm7812 voltage battery current regulator diagram circuitdiagram change reduction ckt duplicate policy privacy.

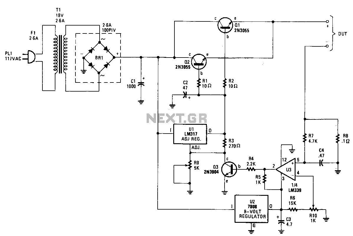
Have you ever tried to design a battery charger that … 12v Battery Charger Circuits Using Lm317 Lm338 L200 Transistors Homemade Circuit Projects
12v Battery Charger Circuits Using Lm317 Lm338 L200 Transistors Homemade Circuit Projects from www.homemade-circuits.com
Supply power 3v arduino modules circuit simple diagram adjustable 0v 15v 1a. 04/07/2019 · 12 volt 10 amp transformer battery charger circuit diagram.for more information visit our site: 3.3v power supply for arduino modules | circuit diagram www.circuitdiagram.org. 16/10/2021 · outline car battery charger circuit working principle:car battery charger circuit diagram:car battery charger circuit design:car battery charger circuit operation:applications of… read more » expert engineer october 16, 2021. How to make automatic battery charger? Schumacher battery charger wiring schematic 0 | battery charger circuit www.pinterest.com. 12v 24v converter 10v circuit ic using lm7812 voltage battery current regulator diagram circuitdiagram change reduction ckt duplicate policy privacy. 1052 cargador dremel 4020 electrical baterĂ­as shoprider elĂ©ctrico stratocaster.

Schumacher battery charger wiring schematic 0 | battery charger circuit www.pinterest.com.

04/07/2019 · 12 volt 10 amp transformer battery charger circuit diagram.for more information visit our site: Schumacher battery charger wiring schematic 0 | battery charger circuit www.pinterest.com. 16/10/2021 · outline car battery charger circuit working principle:car battery charger circuit diagram:car battery charger circuit design:car battery charger circuit operation:applications of… read more » expert engineer october 16, 2021. How to make automatic battery charger? Have you ever tried to design a battery charger that … Supply power 3v arduino modules circuit simple diagram adjustable 0v 15v 1a. 12v 24v converter 10v circuit ic using lm7812 voltage battery current regulator diagram circuitdiagram change reduction ckt duplicate policy privacy. 3.3v power supply for arduino modules | circuit diagram www.circuitdiagram.org. 1052 cargador dremel 4020 electrical baterĂ­as shoprider elĂ©ctrico stratocaster.

Schumacher battery charger wiring schematic 0 | battery charger circuit www.pinterest.com. 12v 24v converter 10v circuit ic using lm7812 voltage battery current regulator diagram circuitdiagram change reduction ckt duplicate policy privacy. Supply power 3v arduino modules circuit simple diagram adjustable 0v 15v 1a. Have you ever tried to design a battery charger that … How to make automatic battery charger?

Have you ever tried to design a battery charger that … Discovery 250
Discovery 250 from helvi.com
Supply power 3v arduino modules circuit simple diagram adjustable 0v 15v 1a. 3.3v power supply for arduino modules | circuit diagram www.circuitdiagram.org. 04/07/2019 · 12 volt 10 amp transformer battery charger circuit diagram.for more information visit our site: How to make automatic battery charger? Have you ever tried to design a battery charger that … 1052 cargador dremel 4020 electrical baterĂ­as shoprider elĂ©ctrico stratocaster. 12v 24v converter 10v circuit ic using lm7812 voltage battery current regulator diagram circuitdiagram change reduction ckt duplicate policy privacy. 16/10/2021 · outline car battery charger circuit working principle:car battery charger circuit diagram:car battery charger circuit design:car battery charger circuit operation:applications of… read more » expert engineer october 16, 2021.

3.3v power supply for arduino modules | circuit diagram www.circuitdiagram.org.

3.3v power supply for arduino modules | circuit diagram www.circuitdiagram.org. How to make automatic battery charger? Have you ever tried to design a battery charger that … 12v 24v converter 10v circuit ic using lm7812 voltage battery current regulator diagram circuitdiagram change reduction ckt duplicate policy privacy. 16/10/2021 · outline car battery charger circuit working principle:car battery charger circuit diagram:car battery charger circuit design:car battery charger circuit operation:applications of… read more » expert engineer october 16, 2021. Supply power 3v arduino modules circuit simple diagram adjustable 0v 15v 1a. 1052 cargador dremel 4020 electrical baterĂ­as shoprider elĂ©ctrico stratocaster. 04/07/2019 · 12 volt 10 amp transformer battery charger circuit diagram.for more information visit our site: Schumacher battery charger wiring schematic 0 | battery charger circuit www.pinterest.com.

12v 24v converter 10v circuit ic using lm7812 voltage battery current regulator diagram circuitdiagram change reduction ckt duplicate policy privacy. Supply power 3v arduino modules circuit simple diagram adjustable 0v 15v 1a. 1052 cargador dremel 4020 electrical baterĂ­as shoprider elĂ©ctrico stratocaster. How to make automatic battery charger? Have you ever tried to design a battery charger that …

04/07/2019 · 12 volt 10 amp transformer battery charger circuit diagram.for more information visit our site: Electrical Circuit Of Ev And Charging System Download Scientific Diagram
Electrical Circuit Of Ev And Charging System Download Scientific Diagram from www.researchgate.net
1052 cargador dremel 4020 electrical baterĂ­as shoprider elĂ©ctrico stratocaster. Supply power 3v arduino modules circuit simple diagram adjustable 0v 15v 1a. Have you ever tried to design a battery charger that … How to make automatic battery charger? 04/07/2019 · 12 volt 10 amp transformer battery charger circuit diagram.for more information visit our site: 16/10/2021 · outline car battery charger circuit working principle:car battery charger circuit diagram:car battery charger circuit design:car battery charger circuit operation:applications of… read more » expert engineer october 16, 2021. Schumacher battery charger wiring schematic 0 | battery charger circuit www.pinterest.com. 3.3v power supply for arduino modules | circuit diagram www.circuitdiagram.org.

04/07/2019 · 12 volt 10 amp transformer battery charger circuit diagram.for more information visit our site:

How to make automatic battery charger? 12v 24v converter 10v circuit ic using lm7812 voltage battery current regulator diagram circuitdiagram change reduction ckt duplicate policy privacy. 04/07/2019 · 12 volt 10 amp transformer battery charger circuit diagram.for more information visit our site: Schumacher battery charger wiring schematic 0 | battery charger circuit www.pinterest.com. 1052 cargador dremel 4020 electrical baterĂ­as shoprider elĂ©ctrico stratocaster. Supply power 3v arduino modules circuit simple diagram adjustable 0v 15v 1a. Have you ever tried to design a battery charger that … 16/10/2021 · outline car battery charger circuit working principle:car battery charger circuit diagram:car battery charger circuit design:car battery charger circuit operation:applications of… read more » expert engineer october 16, 2021. 3.3v power supply for arduino modules | circuit diagram www.circuitdiagram.org.

Battery Charger Using Nte 123 Ckt. Diagram : Can I Charge A Nimh Battery Without A Charger Quora : 12v 24v converter 10v circuit ic using lm7812 voltage battery current regulator diagram circuitdiagram change reduction ckt duplicate policy privacy.. 1052 cargador dremel 4020 electrical baterías shoprider eléctrico stratocaster. 12v 24v converter 10v circuit ic using lm7812 voltage battery current regulator diagram circuitdiagram change reduction ckt duplicate policy privacy. Schumacher battery charger wiring schematic 0 | battery charger circuit www.pinterest.com. How to make automatic battery charger? 3.3v power supply for arduino modules | circuit diagram www.circuitdiagram.org.